服务热线
18021551390
金属材料在国内算是非常吃香的,因为它可以灵活运用于各个领域,涉及的范围也越来越广,人们的日常生活也慢慢离不开这类材料做出来的生活用品,发展空间巨大!下面就和江苏容大一起看看金属腐蚀检测都哪些?
相信大家都知道什么是金属材料,在度娘上我们就能看到许多关于它的介绍,它一般是指工业应用中的纯金属或合金。我们自然界中大约有70多种纯金属,其中常见的有铁、铜、铝、锡、镍、金、银、铅、锌等等。这些金属就跟我们平常背诵的化学口诀一样,非常好记噢。
合金也是金属材料的一种,但是它常指的是两种或两种以上的金属或金属与非金属结合而成,且具有金属特性的材料。
那么重点来了,这样可以运用在很多领域的金属材料,究竟是怎么进行检测的呢?
金属材料检测涉及对黑色金属、有色金属、机械设备及零部件等的机械性能测试、还有化学成分分析、金相检验分析、以及精密尺寸测量、无损检验、耐腐蚀试验和环境模拟测试等等。让金属检测网为大家弄一个简单的表格吧,有助于快速理解哦~

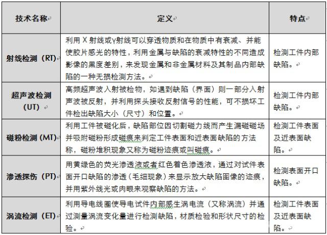
上面提到的有几个词可能大家比较陌生,为了方便大家理解,小编在这里重点解释下,在金属材料范围内的无损检测是什么~

无损检测(NDT)是指在不损坏试件的前提下,以物理或化学方法为手段,借助先进的技术和设备器材,对试件的内部和表面的结构、性质、状态进行检查和测试的方法。
射线检测(RT)、超声波检测(UT)、磁粉检测(MT)和渗透检测(PT)是开发较早,应用最为广泛的探测缺陷的方法,称为大常规无损检测方法噢。

每种无损检测方法均有其自身的优缺点,不能适用于所有工件和缺陷。因此,在对某试件确定无损检测方案时,只要可能,应尽量采用多种无损检测方法,以保证方法间的互补,从而取得更多的产品和缺陷信息。
比较具备特色性的其他无损检测技术
还想知道更多?比较具备特色性的其他无损检测技术,小编照例用表格形式,“吐血”整理出来啦~

好啦,今天小编就分享到这里了,这么多金属材料检测技术方法,不知道你码起来没有?如果您有更多相关需求的话,欢迎咨询江苏容大,或者电话咨询:18021551390,我们会有专业的人员为您服务!